G-RF-101 Rev01 MultiPass Design Package
This design package contains all the files required to enable a person to modify the design:
- Circuit Schematic (Type: png)
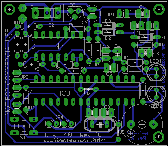
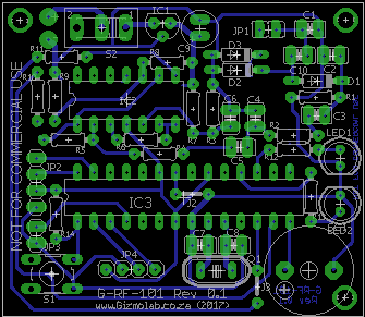
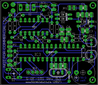
- Sample PCB Layout (Type: png)
- Part list (Type: txt)
- Gerber Files (cmp, drd, dri, gpi, plc, sol, stc, sts)
- Source Code: Multipass Arduino project (zip) (source code for decoding HID and EM4100 RF tags)
- Eagle Layout files (zip)
Please note that these files may not be shared, published, distributed without the written permission from author via info@gizmolab.co.za
This package is intended for personal/academic purposes, should it be required directly/indirectly for commercial use, please contact the author via info@gizmolab.co.za
G-RF-101 Rev01 MultiPass Manufacture Package
This manufacture package contains all the files required to enable a person to get the PCB manufactured:
- Circuit Schematic (Type: png)
- Sample PCB Layout (Type: png)
- Part list (Type: txt)
- Gerber Files (cmp, drd, dri, gpi, plc, sol, stc, sts)
- Source Code: Multipass Arduino project (zip) (source code for decoding HID and EM4100 RF tags)
Note: It does not include the editable schematic and board layout files.
Please note that these files may not be shared, published, distributed without the written permission from author via info@gizmolab.co.za
This package is intended for personal/academic purposes, should it be required directly/indirectly for commercial use, please contact the author via info@gizmolab.co.za
G-RF-101 Rev01 MultiPass Student Package
This student package contains all the files required to enable a person to built the reader on veroboard or to design your own PCB:
- Circuit Schematic (Type: png)
- Part list (Type: txt)
- Source Code: Multipass Arduino project (zip) (source code for decoding HID and EM4100 RF tags)
Note: It does not include the editable schematic files.
Please note that these files may not be shared, published, distributed without the written permission from author via info@gizmolab.co.za
This package is intended for personal/academic purposes, should it be required directly/indirectly for commercial use, please contact the author via info@gizmolab.co.za
G-RF-102 Rev01 PetPass Student Package
This student package contains all the files required to enable a person to built the reader on veroboard or to design your own PCB:
- Circuit Schematic (Type: png)
- Part list (Type: txt)
- Source Code: Petpass Arduino project (zip) (source code for decoding FDX RF tags)
Note: It does not include the editable schematic files.
Please note that these files may not be shared, published, distributed without the written permission from author via info@gizmolab.co.za
This package is intended for personal/academic purposes, should it be required directly/indirectly for commercial use, please contact the author via info@gizmolab.co.za
